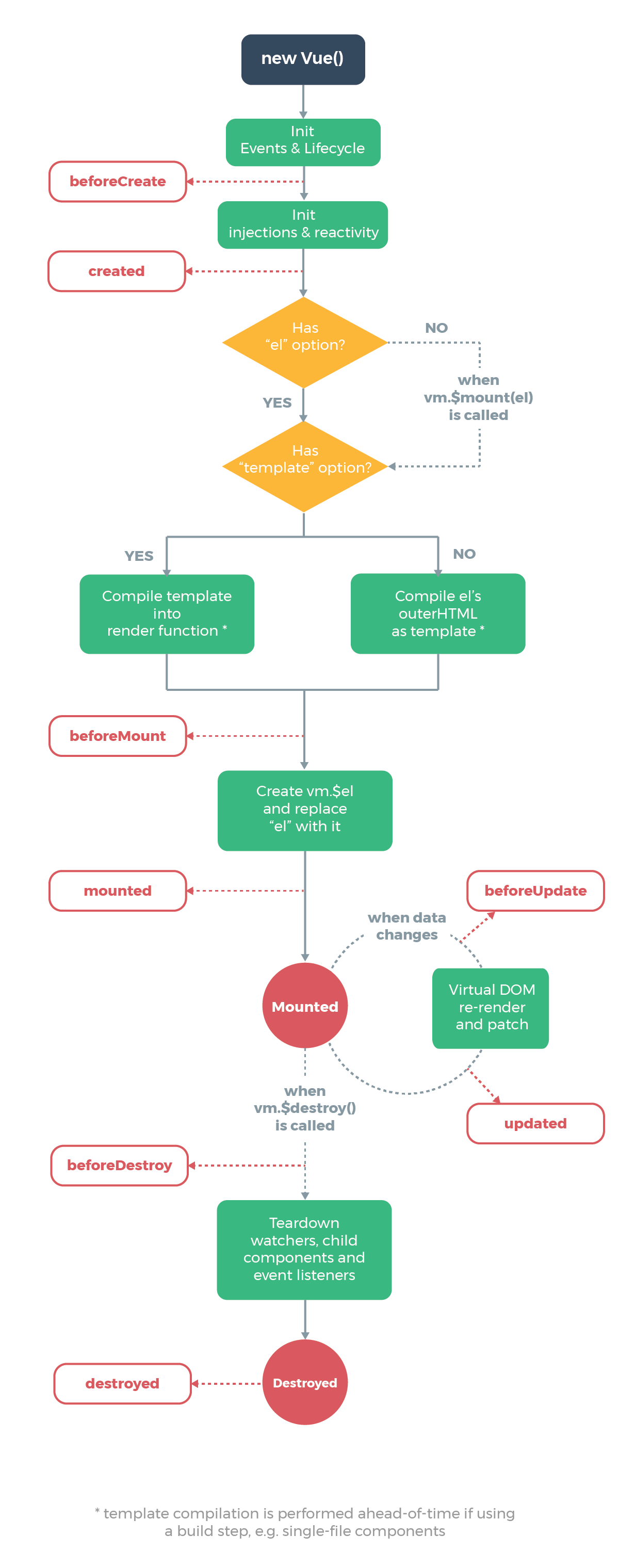
vue与小程序对比
生命周期
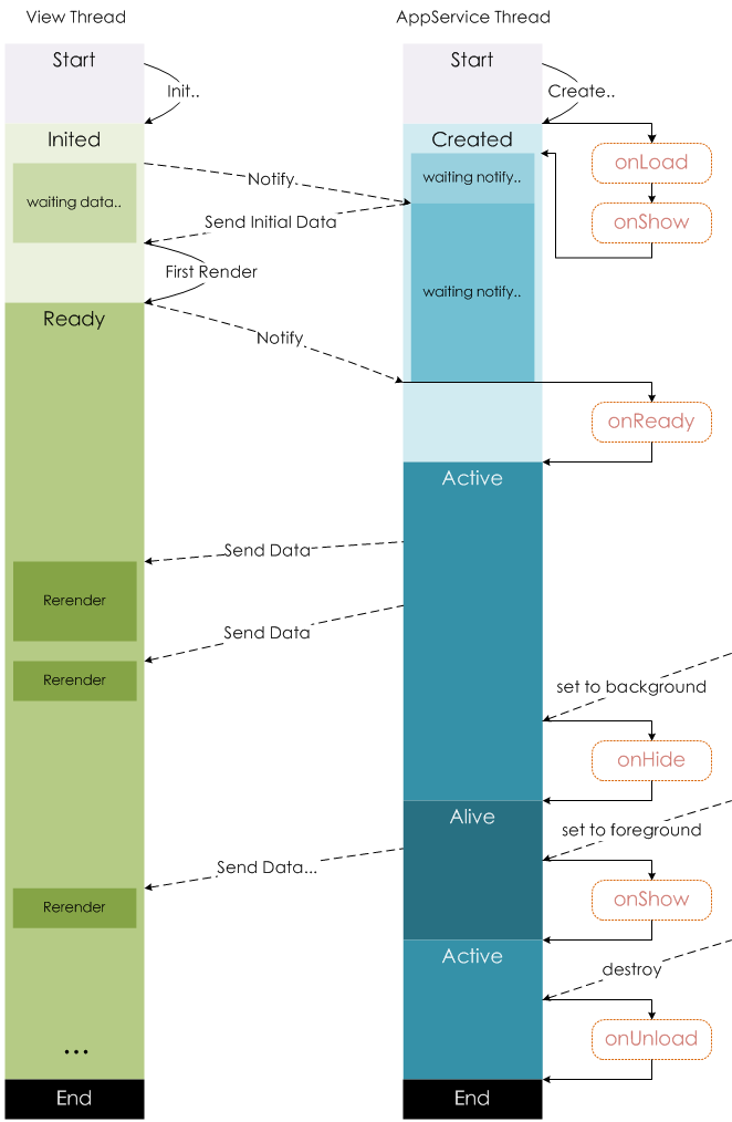
在跳转新页面时,Vue的钩子函数会被触发

页面的跳转方式不同,钩子函数的触发形式不同
onload:页面加载
一个页面只会调用一次,可以在
onLoad中获取打开当前页面所调用的query函数onShow:每次打开页面会调用一次
onReady:页面初次渲染完成,会被调用一次,可以和视图层进行交互
设置
wx.setNavigatorBarTitle需要在onReady之后onHide:当
navigateTo或底部tab切换时调用onUnload:当
redirectTo或navigateBack时调用

数据请求时机:二者均在页面加载请求数据时
- vue一般会在
created或者mounted中请求数据 - 小程序,会在
onLoad或者onShow中请求数据。
语法差异
数据绑定
1 | <!--小程序语法,用{{变量名}}--> |
显示与隐藏元素
1 | <!--微信小程序--> |
列表
1 | <!--微信小程序--> |
事件处理
1 | <!--微信小程序:bindtap(bind+event)或者catchtap(catch+event)--> |
绑定事件传参
1 | <!--微信小程序:不能直接在绑定的事件方法中传参,需要将参数作为属性值,绑定到元素的 data- 属性上,然后在方法中,通过 e.currentTarget.dataset.* 获取--> |
表单
设置值
1 | <!--微信小程序:当表单内容发生变化时,会触发表单元素上绑定的方法,然后在该方法中,通过this.setData({key:value})来将表单上的值赋值给data中的对应值。--> |
取值
1 | <!--微信小程序:通过 this.data.reason 取值--> |
父子组件通信
子组件的创建
微信小程序
编写子组件
1
2
3
4
5
6
7
8
9
10
11
12// 子组件
<!--components/tabBar/tabBar.wxml-->
<view class='tabbar-wrapper'>
<view class='left-bar {{currentpage==="index"?"active":""}}' bindtap='jumpToIndex'>
<text class='iconfont icon-shouye'></text>
<view>首页</view>
</view>
<view class='right-bar {{currentpage==="setting"?"active":""}}' bindtap='jumpToSetting'>
<text class='iconfont icon-shezhi'></text>
<view>设置</view>
</view>
</view>在子组件的json文件中,将该文件声明为组件
1
2
3
4
5component_name.json
{
"component": true
}在需要引入的父组件json文件中,在
usingComponents写入引入组件名及路径1
2
3"usingComponents": {
"tab-bar": "../../components/tabBar/tabBar"
}在父组件中,直接引用
1
<tab-bar currentpage="index"></tab-bar>
vue
编写子组件
子组件可以通过
this.$emit将方法和数据传递给父组件1
2
3
4
5
6
7
8
9
10
11
12
13
14
15
16
17
18
19
20
21
22
23//子组件 bar.vue
<template>
<div class="search-box">
<div @click="say" :title="title" class="icon-dismiss"></div>
</div>
</template>
<script>
export default{
props:{
title:{
type:String,
default:''
}
}
},
methods:{
say(){
console.log('明天不上班');
this.$emit('helloWorld')
}
}
</script>在需要使用的父组件中通过
import引入在vue的 components 中注册
在模版中使用
1
2
3
4
5
6
7
8
9
10
11
12
13
14
15
16
17
18
19
20
21
22
23
24// 父组件 foo.vue
<template>
<div class="container">
<bar :title="title" @helloWorld="helloWorld"></bar>
</div>
</template>
<script>
import Bar from './bar.vue'
export default{
data(){
return{
title:"我是标题"
}
},
methods:{
helloWorld(){
console.log('我接收到子组件传递的事件了')
}
},
components:{
Bar
}
</script>
父子组件通信
微信小程序
父组件向子组件传参
1
2
3<tab-bar currentpage="index"></tab-bar>
此处, "index" 就是要向子组件传递的值在子组件的
properties中,接收传递的值1
2
3
4
5
6properties: {
currentpage: {
type: String,// 类型(必填),目前接受的类型包括:String, Number, Boolean, Object, Array, null(表示任意类型)
value: 'index'// 属性初始值(可选),如果未指定则会根据类型选择一个
}
}子组件向父组件传参
1
2
3
4
5
6
7
8
9
10
11
12
13
14
15
16
17
18
19
20
21
22
23//子组件中
methods: {
cancelBut: function (e) {
var that = this;
var myEventDetail = {
pickerShow: false,
type: 'cancel'
} // detail对象,提供给事件监听函数
this.triggerEvent(
'myevent',
myEventDetail
) //myevent自定义名称事件,父组件中使用
},
}
//父组件中
<bar bind:myevent="toggleToast"></bar>
// 获取子组件信息
toggleToast(e){
console.log(e.detail)
}
vue
1 | // 父组件 foo.vue |
父组件调用子组件的方法
小程序
给子组件添加
id或者class,然后通过this.selectComponent找到子组件
1 | //子组件 |
vue
给子组件添加一个
ref属性,通过this.$refs.ref的值便可以获取到该子组件,然后便可以调用子组件中的任意方法
1 | //子组件 |
父组件改变子组件样式
- 父组件将style传入子组件
- 父组件传入变量控制子组件样式
- 在父组件样式中,在子组件类名前面加上父组件类名
1 | <view class='share-button-container' bindtap='handleShareBtn'> |